2025-06-03
浏览次数:3次
作者:深圳劳动律师网
1.问:女职工能享受的产假是多少天?

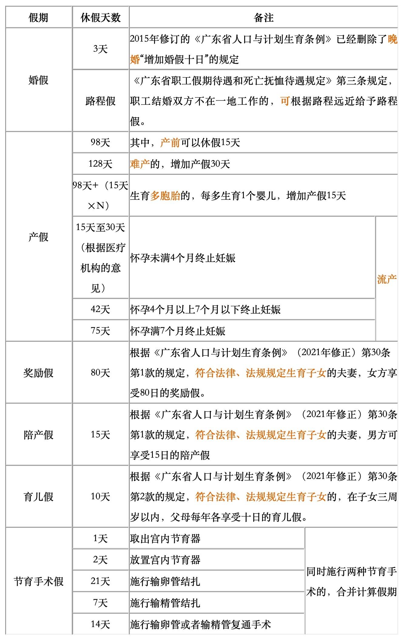
答:根据《女职工劳动保护特别规定》第7条、《广东省实施〈女职工劳动保护特别规定〉办法》第11条、《广东省职工假期待遇和死亡抚恤待遇规定》(粤人社规〔2023〕17号)第6条等相关规定,深圳市女职工按如下标准享受产假假期:
(一)女职工生育享受98天产假,其中产前可以休假15天。
(二)有下列情形的,分别增加相应假期:
(1)难产的,增加产假30天;
(2)生育多胞胎的,每多生育1个婴儿,增加产假15天;
(3)根据《广东省人口与计划生育条例》(2021年修正)第30条的规定,符合法律、法规规定生育子女的夫妻,女方享受80日的奖励假。
(三)女职工流产的,按下列情形分别享受产假:
(1)怀孕未满4个月终止妊娠的,根据医疗机构的意见,享受15天至30天产假;
(2)怀孕4个月以上7个月以下终止妊娠的,享受42天产假;
(3)怀孕满7个月终止妊娠的,享受75天产假。
说明一下,以上关于女职工流产应享受的产假天数是适用《广东省实施〈女职工劳动保护特别规定〉办法》的规定,因为根据该办法第11条第3款的规定,《广东省职工生育保险规定》对女职工生育享受生育津贴的产假天数的规定与该条第2款规定不一致的,按照该条第2款的规定执行。
推荐阅读:《深圳产假、奖励假、陪产假工资标准一览表》《98天产假+80天奖励假,工资如何核算?》

2.问:女职工进行产前检查的时间是否算作工作时间?
答:根据《女职工劳动保护特别规定》第6条第3款以及《广东省实施<女职工劳动保护特别规定>办法》第10条第4项的规定,女职工在劳动时间内按照规定进行产前检查的,所需时间视同其正常劳动并支付正常工作时间的工资。
3.问:女职工怀孕期间是否享有工间休息时间?
答:根据《女职工劳动保护特别规定》第6条第2款以及《广东省实施<女职工劳动保护特别规定>办法》第10条第3项的规定,对怀孕7个月以上的女职工,用人单位应当每天安排1小时工间休息,工间休息时间视同正常劳动并支付正常工作时间的工资。
4.问:陪产假是多少天?
答:根据《广东省人口与计划生育条例》(2021年修订)第30条和《广东省职工假期待遇和死亡抚恤待遇规定》(粤人社规〔2023〕17号)第6条的规定,符合法律、法规规定生育子女的夫妻,男方可享受15日的陪产假。在规定假期内照发工资,不影响福利待遇和全勤评奖。

5.问:对于女职工的哺乳时间是如何规定的?
答:根据《女职工劳动保护特别规定》第9条的规定,用人单位应当在每天的劳动时间内为哺乳期女职工安排1小时哺乳时间;女职工生育多胞胎的,每多哺乳1个婴儿每天增加1小时哺乳时间。
6.问:单位能否安排孕期、哺乳期的女职工加班加点?
答:根据《劳动法》第61条、《女职工劳动保护特别规定》第6条以及《广东省实施〈女职工劳动保护特别规定〉办法》第10条第3项的规定,对于怀孕7个月以上的女职工,用人单位不仅应当每天安排1小时工间休息,并且不得安排其延长工作时间(加班)或者从事夜班劳动。同时,对于从事立位作业的女职工,还应在其工作场所设休息座位。
此外,根据《女职工劳动保护特别规定》第9条第1款以及《广东省实施〈女职工劳动保护特别规定〉办法》第17条第1款的规定,对哺乳未满1周岁婴儿的女职工,用人单位也不得延长劳动时间(加班)或者安排夜班劳动。
7.问:女职工禁忌从事的劳动范围有哪些?
答:根据《劳动法》第59条规定,禁止安排女职工从事矿山井下、国家规定的第四级体力劳动强度的劳动和其他禁忌从事的劳动。《女职工劳动保护特别规定》附录则进一步规定了女职工禁忌从事的劳动范围:
(一)矿山井下作业;
(二)体力劳动强度分级标准中规定的第四级体力劳动强度的作业;
(三)每小时负重6次以上、每次负重超过20公斤的作业,或者间断负重、每次负重超过25公斤的作业。
8.问:怀孕女职工禁忌从事的劳动范围有哪些?
答:根据《劳动法》第61条以及《女职工劳动保护特别规定》附录的规定,怀孕女职工禁忌从事的劳动范围为:
(一)作业场所空气中铅及其化合物、汞及其化合物、苯、镉、铍、砷、氰化物、氮氧化物、一氧化碳、二硫化碳、氯、己内酰胺、氯丁二烯、氯乙烯、环氧乙烷、苯胺、甲醛等有毒物质浓度超过国家职业卫生标准的作业;
(二)从事抗癌药物、己烯雌酚生产,接触麻醉剂气体等的作业;
(三)非密封源放射性物质的操作,核事故与放射事故的应急处置;
(四)高处作业分级标准中规定的高处作业;
(五)冷水作业分级标准中规定的冷水作业;
(六)低温作业分级标准中规定的低温作业;
(七)高温作业分级标准中规定的第三级、第四级的作业;
(八)噪声作业分级标准中规定的第三级、第四级的作业;
(九)体力劳动强度分级标准中规定的第三级、第四级体力劳动强度的作业;
(十)在密闭空间、高压室作业或者潜水作业,伴有强烈振动的作业,或者需要频繁弯腰、攀高、下蹲的作业。
9.问:女职工在“三期”内,用人单位能否单方面解除劳动合同?
答:根据《劳动合同法》第42条第4项的规定,女职工在孕期、产期、哺乳期的,用人单位不得依照该法第40条、第41条的规定解除劳动合同。同时,根据《劳动合同法》第45条的规定,劳动合同期满,但女职工在孕期、产期、哺乳期的,劳动合同应当续延至相应的情形消失时终止。也就是说,劳动合同期满,应当续延至相应的情形消失时,用人单位方可依据《劳动合同法》第44条第1项的规定与该女职工终止劳动合同。
但是,从上述规定可知,女职工在孕期、产期、哺乳期,如果用人单位是依据《劳动合同法》第36条或第39条与“三期”女职工解除劳动合同,或者由于出现《劳动合同法》第44条第1项规定以外的其他情形而劳动合同终止的,不受此限。也就是说,对于“三期”女职工,并非绝对不能辞退,如果是依据上述规定与“三期”女职工解除或者终止劳动合同,那是不违法的。

10.问:用人单位安排产假假期少于法定的天数,女职工可以向劳动监察部门投诉吗?
答:可以。根据《劳动保障监察条例》第23条第1至第6项以及《女职工劳动保护特别规定》第13条第1款的规定,用人单位具有下列情形之一的,女职工可以向用工所在地的区人力资源行政部门投诉,由人力资源行政部门责令改正:
(1)安排女职工从事矿山井下劳动、国家规定的第四级体力劳动强度的劳动或者其他禁忌从事的劳动的;
(2)安排女职工在经期从事高处、低温、冷水作业或者国家规定的第三级体力劳动强度的劳动的;
(3)安排女职工在怀孕期间从事国家规定的第三级体力劳动强度的劳动或者孕期禁忌从事的劳动的;
(4)安排怀孕7个月以上的女职工夜班劳动或者延长其工作时间,或者并未按规定在劳动时间内安排相应休息时间的;
(5)女职工生育享受产假少于法定天数的;
(6)安排女职工在哺乳未满1周岁的婴儿期间从事国家规定的第三级体力劳动强度的劳动或者哺乳期禁忌从事的其他劳动,以及延长其工作时间或者安排其夜班劳动的。
附:深圳市劳动监察投诉举报电话
0次